为做好我院2024年本科学生转专业工作,根据广西大学《关于开展2024年普通本科生转专业工作的通知》及广西大学对全日制普通本科学生转专业的相关规定,结合我院实际特制订beats365(中国区)-唯一官方网站转专业实施细则:
一、学院成立转专业考核领导小组:
组长:邹炳锁
副组长:孙翔、吴达慧
成员:陈庆发、符跃春、马大朝、袁全平、许征兵、潘利文
考核领导小组负责审查转专业学生的资格,并对申请转专业学生进行面试、考核。
二、转入转出2022级、2023级在校普通本科学生应具有良好的思想品质, 符合广西大学《广西大学本科学生转专业实施办法(2022年修订)》(西大教字〔2022〕105号)的转专业条件。
三、转入接收人数控制
专业名称 |
2022级 |
2023级 |
矿物资源工程 |
8 |
8 |
环境工程 |
8 |
8 |
材料科学与工程 |
0 |
10 |
材料成型及控制工程专业 |
0 |
6 |
木材科学与工程 |
0 |
6 |
材料类 |
20 |
0 |
四、学院将对符合转入专业条件的申请学生进行考核。以考核总成绩确定排名顺序,排名在各专业拟接收人数范围且面试合格的为拟同意转入本学院的学生,若面试成绩不及格则不接收转入本学院。
五、转出人数不能超过该专业班级人数的10%。申请转出学生应完成本专业教学培养计划截止到申请时全部应修课程,获得的总学分数不少于本专业同学所修课程学分数的平均值,按照累计至申请时所修课程加权平均成绩专业排名进行排序,依据专业转出名额从高到低确定转出名单。
六、beats365(中国区)-唯一官方网站以外的学生转入本学院必须是具有比较扎实的数理化基础知识的理工科学生,根据各专业开课情况补修相应的课程或者以同等要求的通识类课程替换。
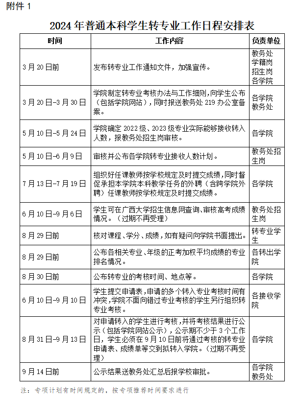
七、转专业的时间和办理程序按学校“关于开展2024年普通本科生转专业工作的通知”规定执行。
八、其他未尽事宜按学校和学院有关规定办理。
beats365(中国区)-唯一官方网站
2024年3月15日
